Mapa Mental De Microempresa
Las Clasificaciones de las empresas. Haz clic aquí para centrar el mapa.
Tipos De Empresas Mapa Mental Amostra
Crear un mapa mental.
Mapa mental de microempresa. Dentro de estas tenemos 4 factores. USE THIS FREE MIND MAP TEMPLATE. Selecciona una de las figuras disponibles y.
Nayeth Solórzano de Nan Descripción del trabajo Es la combinación de técnicas del manejo de mapas mentales que siguen principalmente el modelo de Tony Buzan quien nos ha dado una de las más valiosas herramientas. Mapa mental sobre la clasificacion de las empresas 1. Son de pequeña escala demandan un uso de tecnologías simples a causa de su espacio laboral y de la poca división del trabajo y de la propiedad de los medios de producción necesitan de un escaso requerimiento de capital.
Accede al creador gratuito de mapas mentales dentro del editor de Visme ya sea como nuevo proyecto o uno existente. El propietario o propietarios de la empresa laboran en la misma. A diferença entre uma pessoa qualquer e o empreendedor é justamente essa.
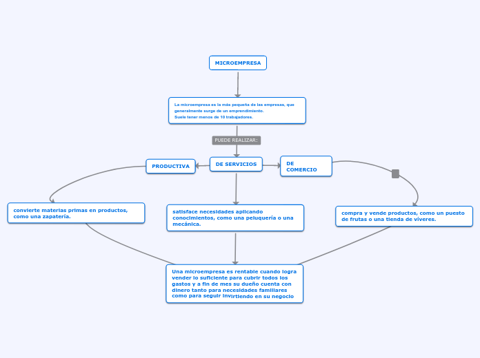
MICROEMPRESAS - Mapa Mental. APLICACIÓN DE MAPAS MENTALES Y CREATIVIDAD PARA LA EDUCACIÓN. Clasifica tus ideas por colores.
Tipos de microempresa informal. Las medianas ya son empresas de alta distribucion y grandes mercadeos. El nmero total de trabajadores y empleados no excede de diez 10 personas.
Mapa de estratégia de marketing. Estas se pueden clasificar en Pequeñas Medianas o Grandes estas dependera de su funcion y su modo de trabajo se caracterizan por cosas muy peculiares por ejemplo. Utiliza el creador de mapas mentales para visualizar ideas y conceptos.
Uma estratégia de marketing bem-sucedida precisa observar o que sua empresa já. El valor total anual de las ventas no excede de. Incluso puede agregar imágenes e.
Plantillas de mapas mentales gratuitas para Word PowerPoint PDF. Por Julian David Rodriguez Garcia - hace 2 años. El mapeo mental es el proceso de crear un mapa mental.
Mapa conceptual Clasificación de empresa Las clasificamos en tres partes Tamaño Origen de capital Cantidad de propietarios Microempresa Pequeña empresa Mediana empresa Grandes empresas La microempresa se puede identificar mediante la cantidad de empleados de 0 a 10 empleados La. Lugar de encuentro de Vendedores y Compradores Permite decidir QUE COMO y A QUIEN Producir Se define le precio en base a la oferta y la demanda. Hicimos que el proceso fuera lo más simple e intuitivo posible.
Como un software de mapas mentales que viene con plantillas de mapas mentales listas para usar EdrawMind by Edraw facilita a cualquiera la creación de impresionantes mapas. Una micro empresa o microempresa es una empresa de tamaño pequeño. MENTAL BOTANDO A IDÉIA NO PAPEL PUZZLELAB Olá Startupeiro A dificuldade da maioria daqueles que possuem uma ideia é a de tirar elas do papel.
Por eso es importante que estén organizados. Los mapas mentales pueden abordar diferentes temas. Su definición varía de acuerdo a cada país aunque en general puede decirse que una microempresa cuenta con un máximo de diez empleados y una facturación acotada.
Mapa mental sobre microempresas. 19 de septiembre de 2015. Mapa mental empresa QUE ES.
MICROEMPRESA por lizeth camila 1. As ideias de apoio no mapa mental acima são todas de cores diferentes o que as ajuda a se destacarem umas das outrasIsso torna o mapa mental mais fácil de ser compreendido. Colocar a ideia em prática torná-la concreta.
CARACTERISTICAS DE LA MICROEMPRESA. 15 3707 palabras Publicado. Desafortunadamente un mapa mental aburrido no atraerá a tus clientes potenciales.
Puedes usar mapas mentales sencillos si lo deseas o diagramas de flujo de estilo espina de pescado si lo prefieres. Crear un mapa mental. Haz clic aquí para centrar el mapa.
Por Edison Proanio - hace 11 años. Por otra parte el dueño de la microempresa suele trabajar en la misma. Material desarrollar mapas mentales en Emprendimiento.
Para esto hace uso de los factores productivos trabajo tierra y capital. El creador de mapas mentales de Canva es tan fácil de usar que no lo podrás creer. Pero el método más común es hacer un brainstorming que ayuda a que surjan ideas estrategias y conceptos que luego se plasman en el mapa mental.
Solo elige una plantilla de nuestra gran colección de plantillas de mapas mentales y personalízala como quieras. Una empresa es una unidad económico-social integrada por elementos humanos materiales y técnicos que tiene el objetivo de obtener utilidades a través de su participación en el mercado de bienes y servicios. Creador de mapas mentales.
Mapa mental acerca de las clasificaciones de las empresas. Asignar Empleos y Tareas. Por Venta Anual Microempresa hasta 150 UITs Pequea empresa de 150 a 180 UITS.
Dale clic a la pestaña de Datos en el panel izquierdo y elige el icono de diagrama de flujo arriba a la derecha. Aplicación de Mapas Mentales y Creatividad en la Educación en Emprendimiento 2 Autor. La Microempresa - Mapa Mental.
Es un empresa pequeña con un sistema sencillo y sin más de 10 personas trabajando. EdrawMind ofrece una serie de plantillas de mapas mentales preparadas que puedes usar de forma gratuita. Mind Map by Nazareno Alarcón created more than 1 year ago.
Pois é e uma ideia que fica apenas na cabeça nunca vai passar disso. Las pequeñas mayormente son empresas familiares las cuales dan lo suficiente para vivir. Aplicación de Mapas Mentales y Creatividad en la Educación en Emprendimiento.
Pero la mayoría son aburridas y todas una variación de la misma. En esta publicación compartiré más de 40 plantillas únicas de mapas mentales que puedes usar de inmediato además de consejos para visualizar la estrategia comercial usando mapas mentales.
![]()
Mapa Mental De Empresario Y Tipos De Empresa Docx Mapa Mental De Empresario Y Tipos De Empresa Segun Su Capital Social Sector Privado Recursos De Course Hero
![]()
Normatividad Mapa Mapa Conceptual De Clasificacion De Las Empresas Segun Secretaria De Economia Studocu

Mapa Conceptual Clasificacion De Las Empresas Mapa Conceptual Mapas Frases De Contabilidad

Mapa Conceptual Mapa Conseptual Mapa Conceptual Mapas

Calameo Mapa Conceptual De La Ley Del Emprendimiento Capitulo3
Mapa Conceptual Microfinanzas Y Microcredito Pdf Bancos Ciencias Economicas
Micro Pequenas Y Medianas Empresas Mi Mapa Mental
Microempresa Mapa Mental Amostra

Mapa Mental De Categorias Del Modelo Git Fuente Aranda G H De La Download Scientific Diagram

Mapa Mental Sobre Los Diferentes Tipos De Organizaciones Existentes En El Nuevo Modelo Social En Venezuela School Venezuela

Aplicacion De Los Sistemas De Informacion Planificacionuba4
![]()
Mapa Conceptual Docx Caracteristicas De Entidad Financiera Microempresa Microcr U00c9dito Microfinanzas T U00e9rmino Que Hace Referencia A Servicios Course Hero

Mapa Conceptual La Empresa Y Su Clasificacion

Clasificacion De Empresas Mapa Conceptual Mapas Empresa

Clasificacion De Las Empresas Empresas Mapa Conceptual Estados Financieros
Microempresa Mindmeister Mapa Mental
Mapa Mental Mypes Pdf Pequenas Y Medianas Empresas Empresas
Fuentes De Financiacion Disponibles Para La Creac Mindmeister Mapa Mental
Estructura Organizacional De La Empresa Mindmeister Mapa Mental





Posting Komentar untuk "Mapa Mental De Microempresa"