Mapa Mental Oratoria
Oratória y miedo escénico de Mirla Jiménez que 105 personas siguen en Pinterest. Martes 26 de mayo de 2015.
Clases de Oratoria 18 Actividades de aprendizaje 22 14.

Mapa mental oratoria. UNIDAD 4 oratoria y declamación. Tarea 1 Mapa Mental Oratoria y Declamación. Por JANICE RODRIGUEZ - hace 5 años.
15-oct-2019 - Explora el tablero Mapas mentales. Este sitio usa cookies. Clasifica tus ideas por colores.
Crear un mapa mental. Objetivo 10 Mapa Conceptual 11 Introducción 12 11. Por eso es importante que estén organizados.
Ao se preparar para uma ocasião específica comece definindo o tema central que fará parte da sua mensagem. Exposición Mapa mental y Cuadro sinóptico. Al continuar usando este sitio estás de acuerdo con su uso.
Es La Que Tiene por Ámbito propio las ceremonias ES Las Múltiples Que le toca Participar al Ser Humano en general. Em geral para trabalhar com o mapa mental a primeira coisa que você precisa fazer é dividir o assunto central do seu discurso em partes menores. Los mapas mentales pueden abordar diferentes temas.
Para saber más incluyendo como controlar las cookies mira aquí. Organizar ideas complejas con facilidad. Em seguida divida esse assunto principal em tópicos menores garantindo que exista uma relação lógica entre.
Discurso Como Unidad Lingüística Mindmeister Mapa Mental. TAREA 5LINEA DEL TIEMPO DE LA HISTORIA DE LA DANZA. Pero el método más común es hacer un brainstorming que ayuda a que surjan ideas estrategias y conceptos que luego se plasman en el mapa mental.
Publicado por Laura Manrique en 1948 No hay comentarios. Elementos de la Oratoria 15 Actividades de Aprendizaje 17 13. MAPA CONCEPTUAL DE LA ASIGNATURA 7 UNIDAD 1.
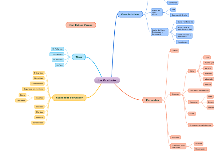
Haz clic aquí para centrar el mapa. Mapa mental de Oratoria. Tipos de oratoria p o l i t i c a p o p u l a r f o r e n s e s a g r a d a a.
Es un mapa mental sobre la oratoria y sus caracteristicas. El esquema es claro para leer y el mapa mental es útil para editar. Jan 15 2020 - Clasicismo y mapa mental El clasicismo es conocido como el estilo de música culta europea desarrollado entre 1750 y 1820 Edad Moderna por.
CLASIFICACIÓN DE LA ORATORIA por Ad-mar Playa 1. EL ARTE DE HABLAR EN PÚBLICO. TAREA 6 Gloster Poetico.
Técnicas de organização do pensamento como o mapa mental são indispensáveis em situações de exposição de fala. Llamada también oratoria sentimental ceremonial o augural. El mapeo mental es el proceso de crear un mapa mental.
Nuestra directora Mónica Pérez de las Heras os aconseja y recomienda elaborar mapas mentales para preparar cualquier tipo de intervención al hablar en públ. Sean estas en el hogar comunidad o bis Nivel Institucional Académico o laboral. Mind Map by sol_nata98 created more than 1 year ago.
Se as pessoas não entendem facilmente o que você diz pode ser que esteja faltando exatamente isto. Mapa Mental O mapa mental é uma das técnicas que visa principalmente organizar o raciocínio. Privacidad Cookies.
A organização da sua mensagem. O Mapa Mental é uma das técnicas mais eficientes para organizar uma fala e ter uma comunicação de alto impacto. Formas de Hablar en Público 23.
Cambiar entre el esquema y el mapa mental con un solo clic. TAREA 7 HISTORIETA PIXTON. Ver más ideas sobre mapas mentales oratoria escénico.
ORATORIA - Mapa Conceptual. Actividad reciente del sitio. H05691d mapa mental de la oratoria la oratoria es el arte de expresarse enpúblicopor mediode lapalabraarte que obedece a reglasintelectualesmoralesy materiales el orador se necesitabuenaformaciónen derechohistoriafilosofíay literatura.
Mapa mental de oratoria. Estilo de Mapa Mental. Enviar por correo electrónico Escribe un blog Compartir con Twitter Compartir con Facebook Compartir en Pinterest.
Tarea 8 Teatro De Títeres. ORATORIA - Mapa Conceptual. Conceptos Generales sobre Oratoria 13 12.
Personalizar y visualizar tus mapas con iconos imágenes y color.
Fundamentos De La Oratoria Mapa Mental Amostra

Mapa Mental De Las 10 Ideas Basicas Para Llevar A Cabo La Retroalimentacion

Analizandoratoria Haz Un Mapa Mental Para Hablar En Publico Youtube

Oratoria Mindmeister Mapa Mental
La Oratoria Juridica Mindmeister Mapa Mental
Seminario Monografico Como Preparar Una Oratoria

Mapa Mental De Generos Y Estilos De La Oratoria Y Declamacion Educacion Artistica Daraiana Sanchez Martinez
Clasificacion De La Oratoria Mindmeister Mapa Mental

Unidad 4 Oratoria Y Declamacion Educacion Artistica Brenda Espana

Curso Basico De Mapas Mentales Mind Map History Teachers Edtech
Oratoria Y Discurso Mapa Mental Sobre Los Componente De La Oratoria
Mapas Mentales Y Algo Mas Mapa Mental Sobre La Oratoria Facebook

Mapa Mental La Oratoria Por Luis Larrazabal









Posting Komentar untuk "Mapa Mental Oratoria"