Mapa Mental Codigo Civil
Derecho Civil 3 Mapas Mentales Temas Del 17 Al 20. 17 Full PDFs related to this paper.

Obligaciones Civiles Fuentes Clasificacion Transmision Y Extincion Mapas Mentales
O mapa mental exposto trata-se do tema de.

Mapa mental codigo civil. EXISTENCIA DE VALIDEZ AFECTAN SOLO LA VALIDEZ ELEMENTOS ACCIDENTALES DEL CONTRATOELEMENTOS ACCIDENTALES DEL CONTRATOELEMENTOS ESENCIALES DEL CONTRATOELEMENTOS ESENCIALES DEL CONTRATO ELEMENTOS INTRODUCIDOS POR LAS PARTES EN EL CONTRATO PARA LIMITAR. Lara Bienes Muebles y Bienes Inmuebles Alumna. Durante todo el proceso.
A short summary of this paper. Lembrando todos os mapas mentais aqui postados estarão sempre e disposição de todos os nossos leitores. AUSÊNCIA NO CÓDIGO CIVIL de maneira prática e resumida.
MAPA CONCEPTUAL DERECHO PROCESAL CIVIL. You can edit this template and create your own diagram. Esse mapa mental foi criado com o Mind Meister.
El acto jurídico es cuando una persona comete una acción con alevosía y ventaja. Baixe o mapa mental. República Bolivariana de Venezuela Universidad Fermín Toro Vice-Rectorado Académico Escuela de Derecho Barquisimeto Edo.
Os 20 primeiros mapas mentais estão disponíveis aqui para você experimentar GRÁTIS. Es conocido por su desarrollo de la teoría del mapa conceptual en la década de 1970. Use Createlys easy online diagram editor to edit this diagram collaborate with others and export results to multiple image formats.
Direito Administrativo Direito Constitucional Direito Penal Processo Civil Tag. Porém não se esqueça. Creately diagrams can be exported and added to Word PPT powerpoint Excel.
Eu concordo pois a maioria dos autores que escrevem sobre o tema se empenham em exaurir sua análise ou fazer uma abordagem mais completa possível. Mapa conceptual Joseph Donald Novak es un educador estadounidense profesor emérito en la Universidad de Cornell e investigador científico senior en el IHMC. Crear un mapa mental.
EJEMPLO DE ACTO JURDICO. DERECHO CIVIL - Mapa Mental. Compartilhe o nosso site com um amigo ou até mesmo um.
MAPA MENTAL SOBRE AUSÊNCIA NO CÓDIGO CIVIL. Página 1 de 4. Por Heidy Álvarez - hace 4 años.
Maria g marmolejo v-24712328 derecho procesal civil i abog. Download Full PDF Package. Aula inicial de mapeamento do Novo Código de Processo CivilLeiam o índice do código e refaçam o mapa mentalVisualizem cada um dos 9 livros e associem seus.
Direito Civil em Mapas Mentais. ACTO Y HECHO JURIDICO. Republica bolivariana de venezuela ministerio del poder popular para la educacion universidad fermin toro facultad de ciencias juridicas y politicas barquisimeto- edo.
Derecho Civil Bienes Sección. Haz clic aquí para centrar el mapa. Esse e-book ensina tudo o que você precisa saber sobre mapas mentais além de um passo a passo completo para que você crie o seu primeiro mapa mental.
Aplicável a todos os concursos que cobram a matéria de Direito Civil. Mapas Mentais sobre jurisdição ação e processo no Código de Processo Civil. MAPA MENTAL- DIREITO CIVIL.
Por B R - hace 1 año. Enviado por elgarambullo2011 30 de Abril de 2017 Tareas 793 Palabras 4 Páginas 1829 Visitas. Afinal o método dos Mapas Mentais ou Mind Map no original é aplicado por mais de 250 milhões de pessoas em todo o mundo e você não pode ficar fora dessa.
Se puede finalizar con una opinión del escritor. Mapas Mentais de Civil em PDF. Haz clic aquí para centrar el mapa.
36 Mapas Mentais de Direito Civil. R 6800 R 2200. Derecho Civil Mapa Conceptual.
Mapa conceptual Derecho Civil Bienes. Saia B Barquisimeto 09 de Septiembre del 2014. Mapa conceptual de derecho civil.
151 Mapas Mentais de Direito Civil com o suprassumo do que você precisa para sua prova. Es el acto jurídico por el cual una persona dispone para después de la muerte del dueño que puede ser un familiar o una persona a la cual se le tuviere estima de todos sus bienes o parte de ellos. Direito Civil em Mapas Mentais.
É muito comum ouvir que o estudo da Teoria Geral do Processo é algo extenso e complicado porém necessário. DERECHO CIVIL - Mapa Mental. Material apenas em PDF Download Liberado após a compra Acesso as atualizações.
Copiar y editar mapa. É personalíssima Advém da lei Advém da vontade entre as partes SOLIDARIEDADE Ativa Passiva 01 credor 01 devedor Mista ATIVA art. PDF - Os recursos Especial e Extraordinário no código de processo civil de 2015 possuem diversos aspectos em comum.
0 calificaciones 0 encontró este documento útil 0 votos 1K vistas 5 páginas. 9 de Setembro de 2021. Lara derecho procesal civil i mapa conceptual nombre.
Mapa conceptual procesal civil l maria g marmolejo 1. Hacer clic para expandir la información del documento.

La Familia En El Derecho Civil Mindmeister Mapa Mental
Derecho Procesal Civil Mindmeister Mapa Mental

Derecho Civil Iii Obligaciones Fuentes Clasificacion Transmision Y Extincion Ugma Mapas Mentales

Derecho Civil Mindmeister Mapa Mental

Mapa Codigo Civil Ecuador Docsity

Nociones Del Derecho Civil Mapa Conceptual
La Familia En El Derecho Civil Mindmeister Mapa Mental
Derecho Civil Mapa Conceptual Creately
Derecho Civil Mapa Mental Pdf Domicilio Ley Principios Eticos
Derecho Civil Mapa Conceptual Creately

Mapas Conceptuales Mapa Conceptual Libro I Primero Titulo Codigo Civil Colombia

Mapas Conceptuales Sobre El Patrimonio Docsity

Derecho Civil Mapa Mental Derechos Reales Zonia Sanchez

Tipos De Derecho Mapa Mental Derecho Derecho Penal Apuntes Universitarios Udocz
![]()
1 Er Mapa Conceptual De Derecho Civil

Mapa Conceptual By Maria Laura Belisario Brizuela
Codigo Civil Federal Mapa Mental
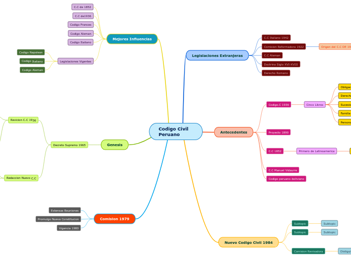
Codigo Civil Peruano Mapa Mental

Derecho Civil Ii Eszi Uaeh El Usufructo Mapa Mental





Posting Komentar untuk "Mapa Mental Codigo Civil"